
最近的“资质作废”成为了话题热点,你是否也曾是忙碌的“考证一族”呢?其实,不管是你实际拥有的证书,还是简历上写出来的证书,都不是越多越好。小编借此契机和大家来谈谈几个常见的证书误区,看看你中了几箭?
误区一 考证多多益善
先来和小编看看这次的“职业资格证书”取消事件吧!




证书的泛滥也引发了�第一个误区:资格证书考得越多越好。�在学生中有一股“考证热”——不仅要取得高学历,还要去考各种各样的资格证,手上拿着一大把证,可就是找不到工作。
应国务院要求,不符合要求的众多职业资格许可到2015年基本会被取消。所以小编提醒大家,考证�不求数量多,但求质量精�,并且要根据不同的行业具体分析。比如对于建筑行业,拥有《一级建造师证》就能为你的“硬性指标”直接加分不少。但对于人力资源行业,证书的含金量还远远不及你的实习经历。
除了就业资格证书,技能证书也是同学们考证的重头戏之一,这部分可以参考《技能证书指导大全》
误区二 简历上证书泛泛
很多同学会觉得,自己辛辛苦苦地考了那么多证,没有功劳也有苦劳吧。于是在写简历时密密麻麻地把自己的证书都罗列上去。这是关于证书的�第二个误区:简历中的证书全都罗列出就好。
那么,简历上的证书要怎么写好呢?其实很简单,只要把握以下两点
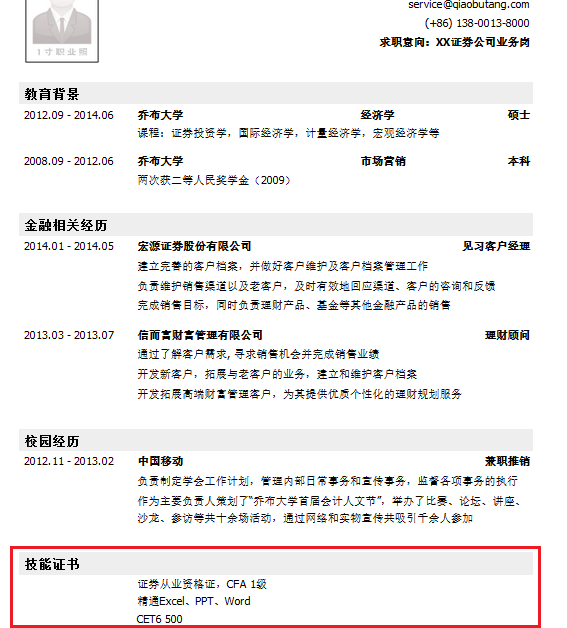
让我们来看一个例子!
当应聘那些对于技能有要求的岗位,技能证书这一块可放在上方醒目处。

技能证书按照不同类别分列三行,分别是
- 金融软件技能:对于金融工程师,是否掌握应聘单位所需要的技能是最关键的,放在第一位。
- 金融技能相关证书:含金量很高的CFA、CPA、ACCA放在第二位。
- 英语技能证书:英语证书不是很重要,写最高级别,列在最后即可。
当你的证书含金量超过了软件技能时,就调换一下位置把最重要的放第一位,像这样:

对于一些并不注重技能证书的岗位,证书则可以不用单独列出来:

《如何优化技能证书在简历中的位置》�这篇文章也能给你指导哦!
总而言之,就是考有价值的证书,并在简历中用能突出自身优势的方式写出来!相信你只要把握了这两点,也能让这简历中的一小部分,成为你的闪光点!
�
注:本文转自乔布简历http://cv.qiaobutang.com/knowledge/articles/541104fe0cf289844d2fb7b9