304永利集团官网入口
学校首页
网站首页
学院概况
学院介绍
学院领导
机构设置
党群工作
党建动态
工会动态
院务公开
师资队伍
自主师资
共享师资
创业导师
企业导师
人才培养
专业方向
特色课程
教学信息
育人成效
学生工作
队伍风采
学工动态
公示公告
表格下载
招生就业
本科生招生
研究生招生
就业动态
合作交流
科技服务
校企交流
校际交流
双创教育
双创课程
双创竞赛
创业服务网(大学生创新创业园)
创新创业园简介
双创动态
政策与管理
创业企业风采
优秀双创学子
创新创业协会
创业服务网
大学生创新创业园
创新创业园简介
双创动态
政策与管理
创业企业风采
优秀双创学子
创新创业协会
▣
政策与管理
网站首页
⋙
创业服务网
⋙
政策与管理
⋙ 正文
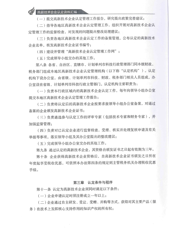
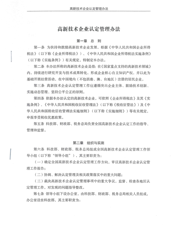
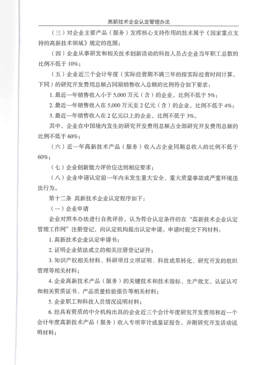
高新技术企业认定管理办法
发布日期:2021年06月10日 来源: 作者: